GEM EQ550
GEM EQ550
ダウンロード版
お取り寄せ

GEM EQ550

OVERLOUD スペシャルセール 3/30まで
¥25,020
Sale
11,040
166 ポイント
お取り寄せ(約2~5日程度でメール納品予定です。)

●本製品はメールでのシリアル納品後の変更/返品/キャンセルはできません。ご購入前に製品内容を充分にご確認ください。 ●本製品はデータ納品製品のため代引きでのお支払いは受付できません。

ハッシュタグ
この製品を見た人はこの製品を見ています

キャンペーン実施中

オンラインストア割引クーポン配布中(会員限定)
キャンペーン期間:2026/03/05 19:00 〜 2026/03/18 23:59まで
一度のご購入につき、ご購入合計金額(税込)
3万円以上で、800円の割引
5万円以上で、1,600円の割引
10万円以上で、3,400円の割引
20万円以上で、7,000円の割引
30万円以上で、11,000円の割引
50万円以上で、18,000円の割引
にてご利用いただけます。

【クーポン利用方法】
クーポンは、カート画面(チェックアウト)内のクーポン項目に表示されますので、 「クーポンを選ぶ」から対象のクーポンを選択してご利用ください。
※会員限定クーポンです。ご利用には会員ログインが必要になります。
※一部対象外製品がございます。(※OUTLET SALE品、中古品、RME製品、有料セミナーなど)

クラシックなパラメトリックEQを精密モデリング。滑らかな周波数調整と音楽的な帯域コントロールで、楽器・ボーカル・ミックス全体にクリアで豊かな存在感をもたらすEQプラグイン。

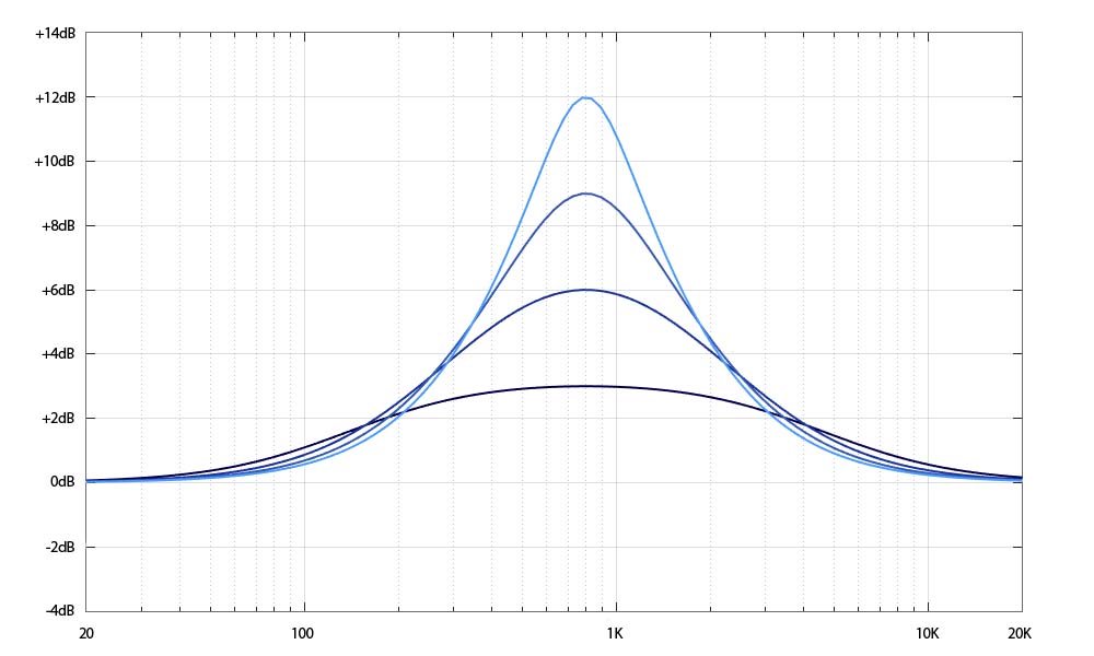
Overloud EQ550は、カスタムオペアンプを用いて作られた、著名なアメリカンEQをモデルにしています。プロポーショナルQ設計を採用しており、フィルターのゲインが増加するとフィルターの帯域幅が狭くなります。低いゲイン設定ではより滑らかなトーンが得られ、バンドのゲインを上げるにつれて、そのキャラクターはよりアグレッシブになります。この設計がEQ550のユニークな点です。

スタッフコメント

  • 新機能!サイズ変更可能なグラフィックインターフェース
  • 第4世代DSPテクノロジーにより、オリジナルのプロポーショナルQイコライザーを超リアルにシミュレーション
  • 5バンドEQ:2シェルビング/ピーキング、2ピーキング、1バンドパス
  • 個々のバンドのキュー
  • 連続周波数選択
  • 元のユニット内のすべての変圧器のシミュレーション
  • CPU使用率が低い:Macbook Pro Retinaで1500以上のインスタンス
  • マルチレベルの元に戻す/やり直し
  • A/B比較
  • 実際のミキシングセッションで設計された多数のプリセット
  • 落書きストリップ: プラグインパネルのどこにでもメモを取ることができます

オリジナルハードウェアを超えて

BAND CUE

Cue ボタンを使用すると、そのバンドの影響を受けている周波数スペクトルの部分を聞くことができます。

連続周波数選択

オリジナルのハードウェアにはプリセット周波数しかありませんが、EQ550 ではすべての中間周波数を選択できます。

追加のミッドバンド

元のハードウェアには Mid バンドが 1 つしかありませんでしたが、柔軟性を高めるために 2 番目のバンドを追加しました。

エミュレーションを新たなレベルへ

EQ550 は、レコーディングとミキシングの歴史の中で最も望まれていた EQ モジュールの 1 つをエミュレートします。

プロポーショナルQ設計を採用しており、フィルターのゲインが増加するとフィルターの帯域幅が狭くなります。ゲインが低い設定では、EQはより滑らかなトーンを提供し、ゲインを上げるにつれて、そのキャラクターはよりアグレッシブになります。この設計がEQ550のユニークな点です。

EQ550は、スペクトルの最高域、つまりナイキスト周波数付近(ほとんどのデジタルシミュレーションでは再現できないポイント)においても、オリジナルの周波数特性を正確に再現します。Overloudは独自のDSP技術により、位相歪みやオーバーサンプリングを一切使用せずに、この結果を実現しました。

なぜ GEMS は業界最高のエミュレーションなのでしょうか?

Gemプラグインは、スタジオプロセッサのエミュレーションにおける卓越した基準を確立しました。最も正確なシミュレーションを提供するだけでなく、拡張機能を提供することで、オリジナルのハードウェアの性能をさらに高めます。

Staff Review

カスタマーレビュー

この商品のレビューは
まだありません
この商品のレビューを投稿

ソリューション

最近見た製品