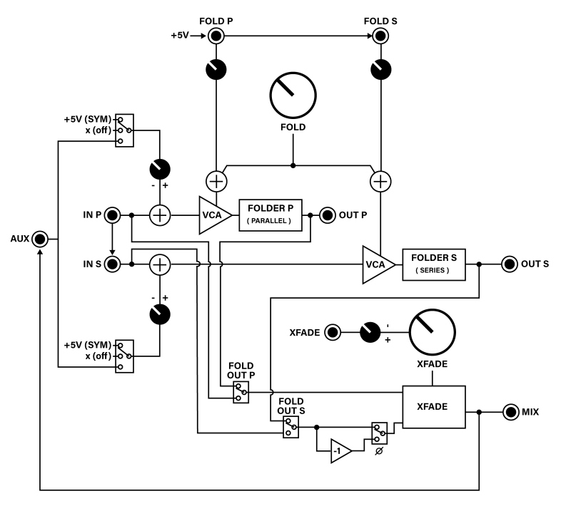
Bifoldは、数多くのフィードバックやルーティング・オプション、CVコントロールを備えたユニークなデュアル・チャンネル・ウェーブフォルダーです。2つの異なるフォルダー・フレーバーをミックス、ブレンド、クロスフェードさせることで、独特な波形と豊かな倍音の動きに満ちた豊かな音のスープを作り出します。これは、独立して制御可能な直列および並列のフォルダー回路を同時に提供する初めてのウェーブフォルダーです。
ウェーブフォールディングは、単純な音源や波形から複雑な音色を作り出す最も強力な方法の一つです。適切に行われれば、その結果は温かく、質感があり、有機的で、音楽的なキャラクターに満ちたものになります。私たちは、最も尊敬されているいくつかのウェーブフォールディング回路を研究し、それらの長所を、スイートスポットが豊富で膨大な量の実験と変調を可能にする設計へと統合する方法を模索しました。
Bifoldは、2つのユニークなウェーブフォルダーとクロスフェーダーを組み合わせています。
これらは、特定の波形やモジュレーションに対する反応、さらには全体的な周波数応答において明確な違いがあります。これら両方のフォルダーを電圧制御クロスフェーダーでリンクさせることで、2つの異なるフォルダーをブレンドして新しい波形を作成する能力をさらに拡張しました。しかし、これは可能性のほんの一部に過ぎません。
戦略的に配置されたルーティング・スイッチ、ジャックのノーマライズ、アッテネーター、その他のコントロール・オプションにより、リングモジュレーション、ブレンディング、クロスフェーディング、複雑なノイズ生成、フィードバック変調、カスケード・フォールディングなどがすべて可能です。これは多くの探求と発見を誘うモジュールであり、あらゆる種類のモジュレーションや音源とよく合います。
| サイズ | 8HP |
|---|---|
| 奥行き | 38mm |
| 消費電流 | 94mA @ +12V 94mA @ -12V |
スタッフコメント